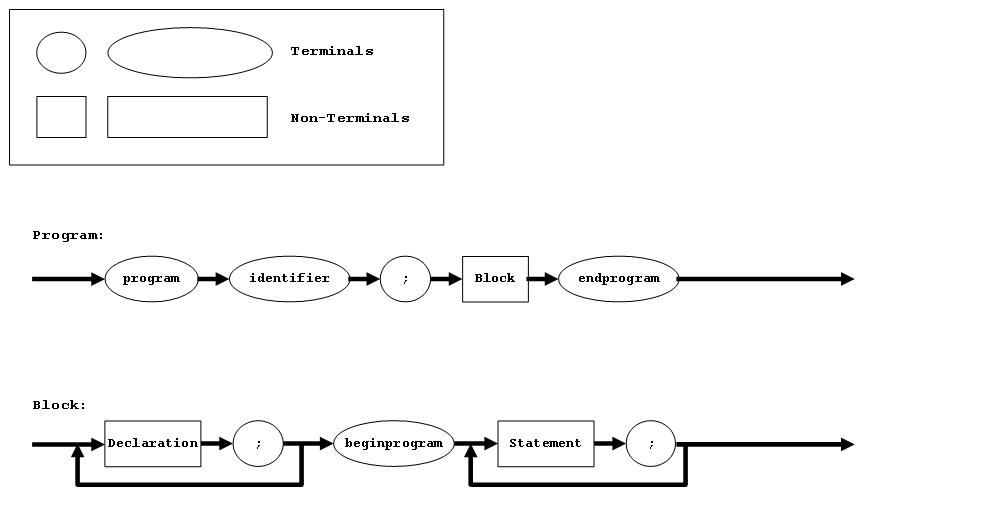
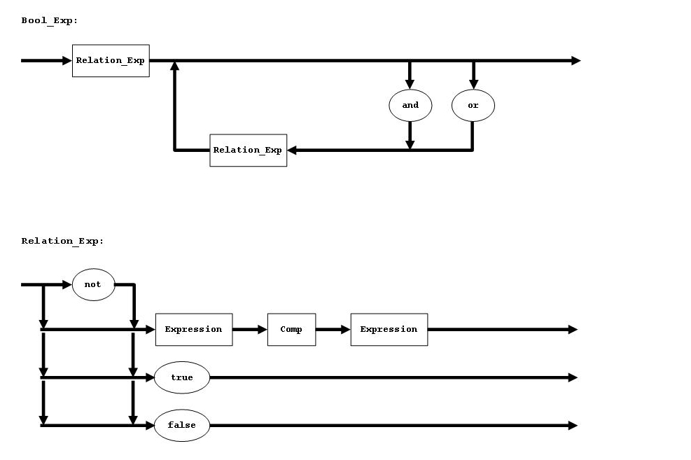
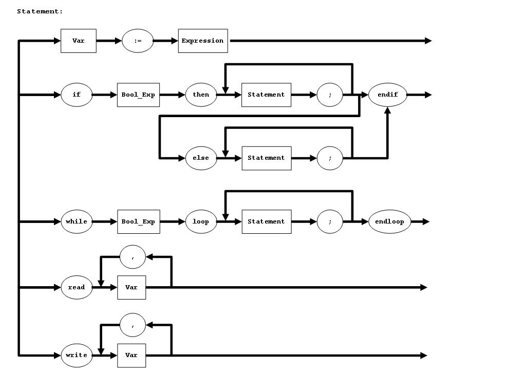
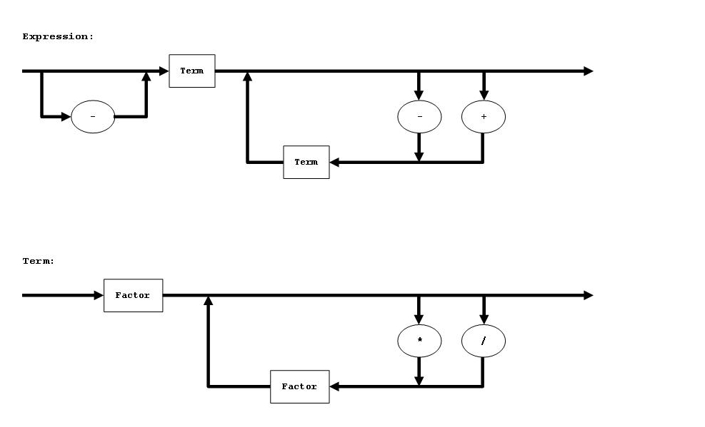
Syntax Diagrams for the MINI-L Language